![]() |
||
Push-Pull monoblokk EL34-el, mesés hanggal!
Kalmár Gergely
|
![]() (KGEL34PPMB) Az erősítő Üdvözlök minden kedves olvasót! Engedjék meg, hogy beszámoljak az első csöves erősítőm sikeres megépítéséről.
Bevezetőül
30 éves vagyok, és már 8 évesen ott tolongtam édesapám mellett, mikor esténként sok-sok órát töltött a jó öreg Quad-405 építésével. Volt kitől fertőződjek, így hát nagy szerelem lett az erősítők, hangdobozok építése. Szépen megtanultam sok mindent ezekről az áramkörökről, de sose jutottam el odáig, hogy magam tervezzek egyet, pedig idő közben villamosmérnök is lett belőlem. Mindig is érdekeltek a csöves erősítők, ahogy szépen izzanak a csövek, „látja” az ember, hogy tényleg működik. Egy hűtőbordára csavarozott fekete kocka három fémlábbal – valljuk be magunknak szépen –, kit izgat? Odavoltam a csövekért, de mindig elhessegettem, mikor felmerült bennem az építés gondolata, mondván: nehéz, sok áramot fogyaszt, drága megépíteni, agyonvág, stb. Így hát mindig megmaradtam a félvezetőknél. Építetem A-osztályú kapcsolást (JLH 10W), IC-s erősítőt LM3775-ből, meg mindenfélét de mindig ott volt bennem a csillapítatlan vágy, egészen pár hónappal ezelőttig. A beszerzés
Történt ugyanis, hogy egy audiós témákkal foglalkozó fórum apróhirdetési rovatait böngészve ráakadtam a következőre: „Beag csöves erősítő monoblokk pár eladó” címmel. Egyből beindult a fantáziám, itt a lehetőség, hogy végre saját csövesem legyen, és még építeni sem kell! Ja, és olcsó is volt! A gazdája (akivel azóta jó ismeretséget kötöttem) évekkel ezelőtt nagy megelégedéssel hallgatta, de jó ideje be sem kapcsolta már. Kiderült, hogy ezek tulajdonképpen az EAG AE 057-es egykori stúdió-erősítőből kiguberált hálózati és kimenőtrafókból eszkábált szürke vasszörnyek, nem a legigényesebb módszerekkel, egyedi agyonfurkált rézdobozokba szerelve. Megvettem őket mondván, ha csak a két kimenő és a két hálózati trafó jó belőle, már akkor is megérte. Végül is a trafókon kívül még elég sok mindent tudtam felhasználni: a dobozokat, a két végfok és előfokcső foglalatait, hangerőszabályzókat, fogantyúkat, hálózati aljzatokat. Az erősítőben lévő végcsövek sokat futott, nagyon elhasználódott 6L6 sugártetródák voltak a meghajtó pedig, Tungsram ECC83. Be se kapcsoltam, nem foglalkoztam az egyszerű helyrepofozással, teljes újraépítésért kiáltottak.
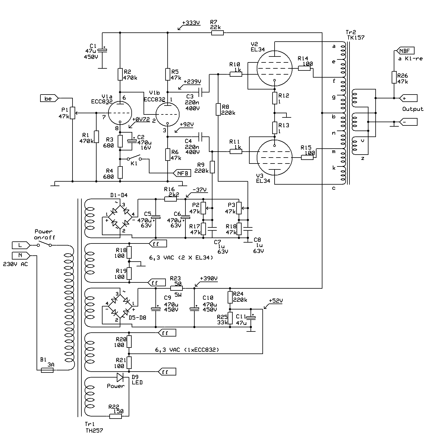
Minél egyszerűbb kapcsolást akartam, ami átlátható, könnyen megérthető a működése de elegendő az erősítése közepes erősségű visszacsatolás mellett is, olcsó megcsinálni, valamint illeszkedik a meglévő kimenő és hálózati trafókhoz és az időközben potom áron beszerzett japán gyártmányú EL34/6CA7 pentódáimhoz. A kapcsolás
Egy másik fórumon összeakadtam egy nagyon kedves, segítőkész kollégával, aki hihetetlenül pozitív hozzáállással és a fenti kritériumok figyelembe vételével ajánlotta nekem a következő kapcsolást: Az erősítő kapcsolása egy „alapkapcsolás” a csöves erősítők között. Egy fél ECC83-at használ meghajtóként, majd egy fél ECC82-t pedig fázisfordítóként. A két kisjelű trióda egymással direkt csatolásban van, kimaradt közülük a csatolókondenzátor. Ezt csak jól megtervezett munkapontokkal ajánlom megvalósítani, különben többet ronthat a hangzáson, mint javíthat. Előnye egyébként a kondenzátoros csatolással szemben, hogy nagyobb erősítés valósítható meg vele, amire itt szükség volt, mint egy falat kenyérre, mivel nem akartam több fokozatot az erősítőbe. Ez az én dilim, amolyan minimál-design megszállott vagyok. Ennek szellemében nem is akartam két különböző kisjelű triódát beépíteni, majd mindkettőnek a felét „elpazarolni”, ezért utánanéztem alaposabban a dolgoknak és találtam a szlovák JJ gyár kínálatában nekem valót, ez az ECC832, ami tulajdonképpen egy olyan kettős trióda, aminek az egyik fele egy ECC83 a másik fele pedig, egy ECC82. No ez kell nekem, mondtam és gyorsan vettem is belőle 2 darabot.
A bemenetre nem tettem plusz becsatoló kondenzátort, feltételezem a minőségi jelforrást korrektül csatolt kimenettel. Kapott viszont a bemenet egy 47 kilo Ohmos hangerőszabályzót, mert nem mindig csak végfoknak használom, és ilyenkor idegesítő lehet a hiánya. A visszacsatoló ellenállás a kimenőtrafó szekunder tekercséről, és nem az ún. visszacsatoló (merthogy a kimenőtrafón ilyen is van) tekercsekről érkezik. Sokan magyarázták ennek a létfontosságát, ami abban áll, hogy a visszacsatolt jel arról a tekercsről érkezik, amiről a hangdoboz is hajtva van, és nem egy elszeparált másikról, ami „nem tud róla, hogy a terhelés milyen módon rángatja a valós szekunder tekercset”. Bocsánat ezt nem tudtam szebben írni, de ez a lényeg. A visszacsatolás tehát innen érkezik az első trióda katódjára, amit kapcsolhatóra oldottam meg, hogy megtapasztalhassam a visszacsatolás gyakorlati hatását is.
Az egyetlen pont, ahol az erősítő csatolva van, az a fázisfordító és a végcsövek közti két darab 220 nF-os kondenzátor, amiből érdemes minél jobb minőségűt beépíteni. Én „csak” WIMA MKP fóliakondenzátort tettem ide, de lehet próbálkozni mással is. A végcsöveket két külön szabályozható negatív előfeszültséggel feszítettem elő. 40 mA-t állítottam be rajtuk, ehhez az én csöveimnek kb. -30 VDC feszültség kell. Azért van így kialakítva az előfeszítés, hogy csövenként lehessen áramot állítani, és így eléggé szimmetrikusra lehet beállítani a végerősítőt. A két végcső párba válogatása nem kötelező de erősen ajánlott. Az enyém nincs párban, és mégis jól szól, bár - ki tudja - lehet, hogy még ennél is jobb lehetne. A végcsövek katódja egy-egy 1 Ohmos ellenálláson keresztül csatlakozik a földre. Ez a végcsöveken átfolyó áramerősség beállítására szolgál, ugyanis Ohm törvény alapján annyi mA áram folyik át a csövön, ahány mV feszültséget mérünk az ellenálláson. Az előfeszítést megoldhatjuk katódellenállással is, kb. 330-470 Ohm / 5 Watt nagyságrenddel, de így teljesítményt vesztünk, és rengeteg hőt termelünk feleslegesen. A kimenő transzformátor
![]() (KGEL34PPMB) Az eredeti tekercselésű TH157 kimenőtrafó a BEAG EA-057-ből. Eredeti tekercselésű TK157-es kimenőtrafókat használok, melyek szekunder tekercsei 15 Ohmos terheléshez vannak optimalizálva. Hallottam olyat hogy áttekerték más impedanciára, de elvesztették azt a bizonyos varázst az erősítő hangjából, ezért meg sem fordult a fejemben az áttekercselés, maradt a 15 Ohm. Ez egy sokleágazásos ultralieáris transzformátor, 25, 50 és 75%-os megcsapolásai vannak. Én a tisztán triódába és pentódába kötést igyekeztem elkerülni. Maradt tehát az ultra-lineáris bekötés, abból is az 50 % egy jó kompromisszumnak látszott. (Hiszen se nem tisztán pentódába, se nem tiszán triódába nincs kötve.) Van több lehetőség is mint már említettem, lehet más leágazásokkal is kísérletezni. A leágazások és a pentódák rácsa (g2) közt van egy-egy 100 Ohmos ellenállás, ennek gerjedés gátló szerepe van. Mint már írtam a kimenőtranszformátor visszacsatoló tekercseit én nem használom. A kimenőtranszformátor szekunder tekercsének egyik fele földre van kötve, mert csak így működik a negatív visszacsatolás.A tápegység
A tápegység lelke a szintén eredeti TH 257-es hálózati transzformátor. Ezzel nem lehet ugyan csöves egyenirányítást megvalósítani, mert szimpla anódtekercse van, de ez engem nem zavart, ugyanis eleve félvezetős egyenirányítót terveztem az egyszerűség kedvéért. A hálózati trafón van 295 V-os tekercs az anódtáphoz, egy nagyáramú 6,3 V-os tekercs a két végcső fűtéséhez, és egy másik kisáramú 6,3 V-os tekercs az előfokozat cső fűtéséhez, valamint egy 30 V-os tekercs az előfeszültség előállításához, és egy 6 V-os tekercs egy kontrollámpa (bekapcsolást jelző LED) számára. Szépen túlméretezett kis transzformátor ez, huzamosabb kihajtás esetén is csak enyhén langyos lesz. Az anódfeszültséget egy megfelelő méretű Graetz híd állítja elő. A szűrést egy CRC kör végzi, 470 µF – 50 Ohm – 470 µF felállásban. A két végcső fűtése „ki van közepezve” két db 100 Ohmos ellenállással. A meghajtó cső fűtésének potenciálját pedig, fel kellett kicsit emelni, kb. 50 V-ra, amit a tápba épített egyszerű feszültségosztó végez. A két nagy puffer kondenzátor egyébként 420 Voltos EPCOS típusú combos darab. A csövekre jutó DC szűrt feszültség kb. 390 VDC. A negatív előfeszültséget szintén egy Graetz híd és egy CRC kör formálja. Innen két trimmer potenciométerre jut a feszültség, melyekkel beállítható a kívánt előfeszültség - ezáltal a kívánt áram - az egyes csöveknek. Itt van egy-egy 1 µF-os kondenzátor, ami a föld felé hidegít. Én ide is MKP fólia kondenzátort tettem, biztos, ami biztos alapon. Dobozolás, szerelés, huzalozás
Mivel az eredeti fém vázat szerettem volna megtartani, kénytelen voltam valami borítást kitalálni rá, azon ugyanis több volt a korábbról maradt felesleges lyuk, mint egy szép darab ementáli sajton. Teljesen szétszedtem hát a régi erősítőt, hogy csak a fém ház maradjon. Lecsiszoltam a régi kopottas festékréteget, és selyem fekete fényezést kapott. Ezután egy 5 mm-es nyírfa rétegelt lemez lett a doboz tetejére vágva és ez már csak ott lett kivágva, kifúrva, ahol az új alkatrészek valóban szükségessé tették. Így eltűntek a felesleges lyukak. Ez a lemez a megmunkálás végén le lett csiszolva és jó sok svéd-vörös vastaglazúr réteget kapott. Az ütött-kopott kimenő és hálózati trafó szintén selyem fekete festékszórást kapott, valamint a tekercsek külsejét elláttam egy vörösesbarna színű papír díszbevonattal, ami így már az erősítő tetőlapjával is harmonizált. Miután minden a helyén volt, kezdődhetett a huzalozás. Az egyszerű, alacsony alkatrész számú kapcsolás miatt a forrléces szerelést választottam. Minden alkatrész teljesen kommersz, bármelyik elektronikai boltban megvásárolható típus. Az összes ellenállás 2W-os. Noha a legtöbb pozícióban nincs szükség ekkora teljesítményre, én jobban szeretek dolgozni ezekkel a nagyobb darabokkal, mint a kis muslica méretűekkel. Igyekeztem az alkatrészek eredeti lábait felhasználni, de a rövidzár elkerülése végett szilikoncső borítást kaptak az alkatrészlábak. A belső huzalozás CAT5-ös (patch) kábelekből nyert elemi szálakból készült. Óva intettek ettől, mondván, hogy „az nagyon elrontja a hangot, használj inkább merev CAT7-es fali kábel elemi szálakat”. Nos jelentem nincs baj ezen a fronton sem! Sőt a fűtést is direkt ilyen kis keresztmetszetű szálakon vezettem, ugyanis ezt a hálózati trafót még a régi 220 V-os hálózathoz tekerték, és bizony a mai 230V-os hálózati feszültséggel a fűtés feszültsége kicsit magasabb lenne a megengedettnél, de ezeknek a vezetékeknek van akkora ellenállásuk, hogy egy 20 centis darab végén pont azt a 0,4 V-os esést kaptam, ami újra tökéletes szintet adott a csövek fűtéséhez. Árnyékolt kábel sehol sincs az erősítő belsejében. A bemeneti RCA aljzat és a potméter valamint az első cső rácsa közt is csak a CAT5-ös szál fut. Brumm egyáltalán nincs. Olyannyira, hogy számos agyonszűrt félvezetős erősítő megirigyelné ezt a szintet. Az egyetlen hely, ahová más kábelt használtam, az a kimenőtrafó és az aranyozott banán aljzat kimenete közti kábelezés, valamint a visszacsatolás és környéke. Ide kicsit nagyobb keresztmetszetű ezüstözött kábelt raktam. A külső mind a retrós minimál-design szellemében készült. A régies skálázott potméter forgatógomb, a nagy krómfogantyúk a régi orosz hálózati aljzat, stb…
A korona, az általam kitalált „Audiosphere” felirattal került fel a végfokokra. A hangja
Elöljáróban el kell mondjam, hogy mivel ez a kimenőtrafó 15 Ohmra lett tervezve, nagyon rosszul viseli, ha alacsony impedanciás terhelést akasztunk rá. Egyszerűen rossz lesz a hangja. Kerülni kell főleg a 4 Ohmos terhelést, de mégy a 8 Ohmot is. Én egy olyan háromutas zárt doboz kombinációt hajtok vele, aminek a mélyszekciója két 8 Ohmos mélyhangszóró soros kapcsolásából áll. Ez a 16 Ohm az igazi pálya ennek az erősítőnek. Könnyed, szárnyaló lesz a hangja ilyen terhelésen. A fentieken kívül vigyázni kell a hangdobozok keresztváltóival, mert a csöves erősítők általában nem veszik jó néven az „összevissza” impedancia menetű dobozokat. Mivel én főleg hangdoboz építéssel foglalatoskodom, ezért hála istennek tudatosan, mérésekkel kontrollálva simítom az impedancia menetet, és egyszerűsítem a passzív keresztváltó hálózat elemeit. Ennek eredményeképp, mikor kész lett a két monoblokk, és végre meghallgathattam sztereóban, valami egész más hangzásvilág tárult elém, mint amiről eddig azt hittem, hogy jó. A kis LM 3875 IC-s monoblokkjaimról azt gondoltam, hogy nehéz lesz jobb hangot építeni náluk. Azóta a szekrény mélyén várják szomorú sorsukat, és ezzel gondolom, mindent elmondtam. Meglepő hangon szólnak az új erősítőim és úgy érzem, hogy általuk ismét egyel magasabb szintre léptem, a „hifi mennyország” felé vezető úton. Megnyugtató, hogy szakavatott fülek is dicsérték a hangjukat. A két vasszörny kiemelkedő minősége szerintem elsősorban a nagyon nemes fajtából való 40 éves gyári kimenő trafókban és a Japán EL34-ekben rejlik. Ne felejtsük el, hogy egyébként teljesen közönséges alkatrészekből épült az erősítő. Továbbra is szent meggyőződésem, hogy nem csak minőségi, méregdrága alkatrészekből lehet csúcs-erősítőt készíteni. Itt a példa, hogy kommersz, filléres alkatrészekből is élvonalba tartozó hangot lehet létrehozni otthon az íróasztalon. A szkeptikusokat szeretettel várom egy beszélgetéssel egybekötött hallgatózásra, az email címemen egyeztetve. Köszönöm hogy végigolvasták a beszámolómat, még ha kicsit hosszúra is sikeredett. Azóta egyébként hozzájutottam még két-két eredeti TH és TK hálózati és kimenő transzformátorhoz, valamint RFT gyártmányú EL34-ekhez. Nemsokára épül még két monoblokk, és megvalósul régen dédelgetett álmom, ahol 4 különálló csöves monoblokk hajtja a dobozokat. Egy-egy a mélyszekciót, másik kettő a középmagas egységet. A frekvencia-váltó pedig aktív lesz, az erősítő előtt megvalósítva, így elkerülhető a csöves elektronikák számára nem kedves, passzív keresztváltó. Már csak az maradt hátra, hogy felhívjam a figyelmet arra, hogy bárki hiába épít jobbnál jobb erősítőket, ha a hangdoboza nem megfelelő impedancia vagy frekvencia menetben, akkor felesleges minden fáradozás, a kapott hang nem lesz örömteli, szóval a hangdobozzal is foglalkozni kell ám!
|
